The Wireless-Set-No19 Group
This site is best viewed at 1024 x 768
|
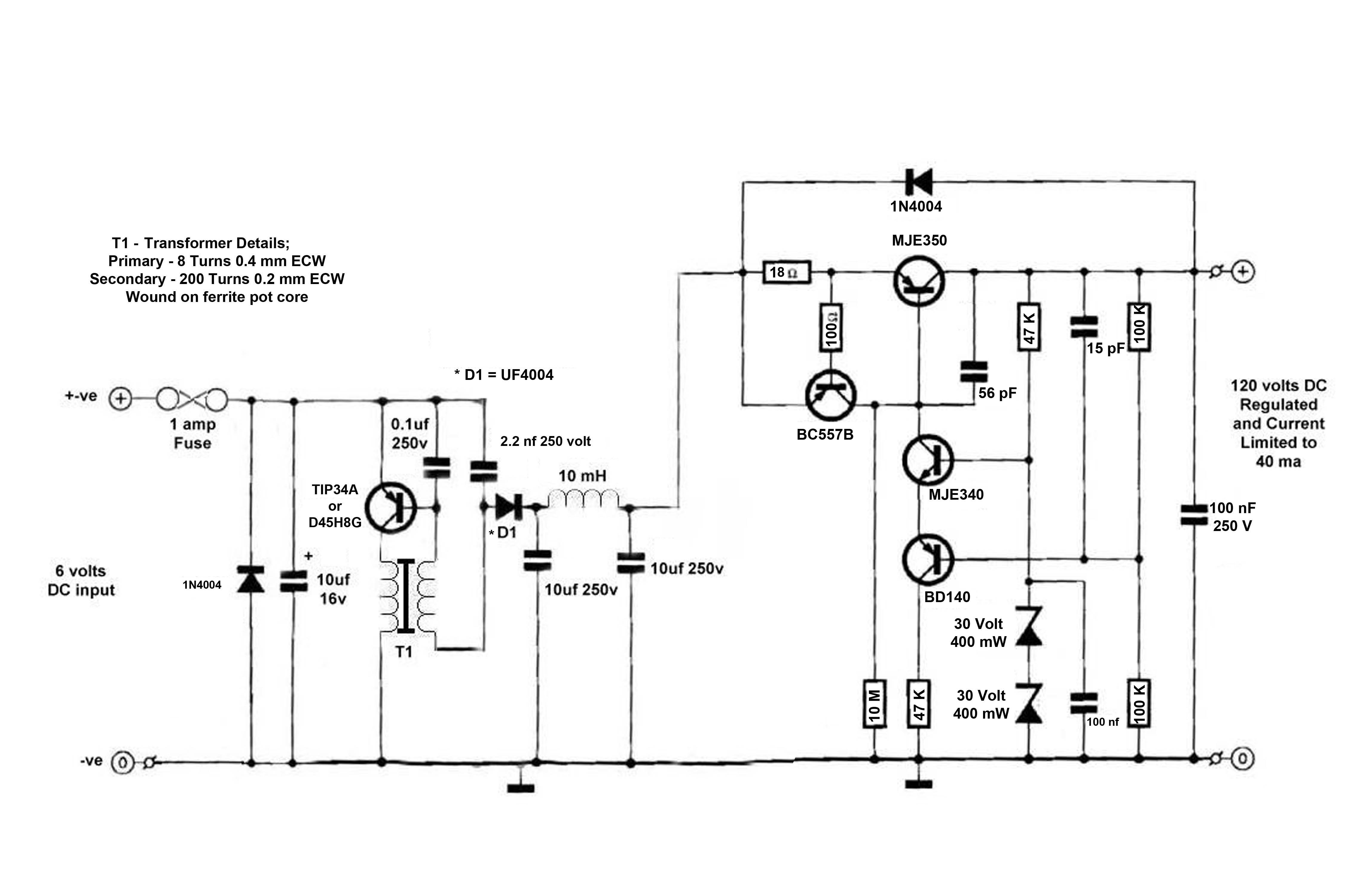
This prototype inverter is used to power a BC-221 frequency meter from a single 6 volt SLA battery, powering the LT supply and HT supply with no modifications to the BC-221. The basic design can be used to replace the faulty Dynamotor in a Wireless Set No.62 by running the inverter from 12 volts and using an appropriate mains voltage transformer to produce the required HT for a WS62, the voltage regulator PCB may not be required when used with a WS62. This is my prototype inverter to power my BC-221-AK. This same PSU can be modified for use on other equipment such as the WS62 simply by changing the standard mains transformer used and the two capacitors in the multi vibrator. I used a 9-0-9:240 to give the required voltage for a WS62. I also used a 6-0-6:120 transformer to give me 120 volts HT to power a BC-221-AK frequency meter. I make no claim to being the originator of the diagram, but I did make several changes to suit the purpose that it is now being used in. |


PSU on test with a load resistor connected drawing 30ma to simulate the load a BC-221 would take
.



All the heavy current carrying tracks have been tinned.

The PSU worked first time no problems were encountered. The TIP3055's may
not need a heat sinc on them as
they don't even get warm to the touch with the very small ones I have attached
on this PSU. The TIP31A transistors
do not get warm as they are only running as a multi vibrator & just about
any NPN transistor would do this job,
just that I had some TIP31A's going spare & used those. The 47k clamp
resistor on the HT output of the PSU is
there to prevent the HT output going high voltage when the PSU is off load
when the equipment it's attached
to warms up & starts to draw HT current, this may not be needed in some
cases.
To use the PSU for a WS62, change the transformer for a 9-0-9:240 volt type
and change the two 47uf
capacitors for two 100uf capacitors in order to keep the frequency correct
at a higher voltage.

|
Completed PSU showing regulator PCB mounted on the bottom and a reed relay in series with the LT supply to auto switch on/off the inverter in sync with the LT supply being switched on/off by the equipment, so no modifications required in order to fit this PSU to just about anything! |

|
Main inverter PCB is on top and voltage regulator/inverter switching PCB on the bottom. The coil on the left of the regulator PCB is a 5 volt reed relay that has had its winding removed and rewound with 22 SWG Enamel Covered Copper Wire, this low resistance coil is connected in series with the LT supply from the battery to the LT supply of the BC-221. When the BC-221 is switched on and the heaters draw current through this coil the reed contacts close and switch on the inverter. This means you make no modifications to the BC-221 to switch the HT/Inverter on and off, it's all done as it was originally done by switching the LT on/off.... |
Mk2 voltage regulator
|
After extensive use of the inverter I found one major flaw in its design and that is if you should have a fault develop in the equipment being powered by the inverter it almost always results in the pass transistor going short circuit emitter/collector resulting in unregulated output to the equipment. In the BC-221 this results in instability of the RF output due to the HT voltage varying under changing load. The Mk2 regulator circuit was passed on to me be a member of the group. I have built the Mk2 voltage regulator and it performs flawlessly. Short circuit problems are a thing of the past with the Mk2 regulator having current limit capability. The 2 x 30 volt zener diodes work at half the output voltage, so keep this in mid if you wish to run the regulator at a deferent voltage than 120 volts (2 x 24 volt zeners will result in a 96 volt output). The regulator's current limit is set to approximately 30ma via a 22 ohm resistor in the Emitter of the pass transistor MJE350. The current limiting being carried out by the BC557B, 100 ohm and the 22 ohm resistors. If a current of more than 30 ma is drawn, the voltage across the 22 ohm resistor causes the BC557B transistor to conduct. The BC557B then limits the base/emitter voltage of the pass transistor (MJE350). |
PCB in situ on top of the inverter PCB

|
Component side of PCB, regulator on the right hand side of the board. The coil on the left of the board is a reed relay with the coil removed and rewound with 22 SWG wire. The coil in in series with the 6 volt LT supply so that when the BC-221 is switched on the LT current passes through this coil and switches on the inverter, identical to the Mk1 version of this PCB at the beginning of the page. The diode is your common-o-garden idiot diode to protect against reverse polarity in conjunction with the on board fuse. |

Track side of PCB - "G4MSF" a mix of Dalo pen and PCB transfers for fine tracks.

And believe it or not, the Mk3
The Mk3 is a combination of Jan's "simple" inverter and the current
limiting regulator click here for Jan's
page.
Also click here for Jan's instructions
on his building of the inverter.
The TIP34 transistor is now a discontinued device, but a cheep alternative
is available in the form of the D45H8G transistor
which is available at most component suppliers (and even eBay). It is slightly
smaller in size, but is pin for pin the same
and has very similar specification to the TIP34 when used in this PSU.
The vertical coil on the left middle of the PCB is a reed relay in series
with the 6 volt LT circuit of the equipment.
When LT current flow is detected, the reed switches on the inverter and supplies
the required HT.

The jumper marked 134/120 is to select a second pair of zener diodes to switch
voltages from 134 volts to 120 volts.
Any voltage could be selected simply be selecting a pair of zener diodes to
produce the regulated output you want.

This PSU has been tested up to 60 ma output and it was only limited by the
fact I didn't have any other high power resistors to use
as a load, I am sure it will happily supply more current. The output of the
inverter is some 170 volts off load, dropping to
150 volts on a 60 ma load, but stabilised to 130 or 120 volts by the regulator
circuit.
A new PCB layout has been drawn and a single bit 1:1 size TIFF image can be down loaded here
Component layout for the new PCB can be down loaded here
The new layout is much tidier and uses the same modified reed relay, but the reed now switches a 5 volt DIL relay. This was done
because some reed relays cannot carry the current required by the inverter and some people found
the reed contacts would weld themselves closed and the inverter would then not switch off.
The use of a small inexpensive 5 volt DIL relay with the contacts paralleled on the PCB, means the inverter
is much more reliable and removes the possibility of the relay contacts welding closed.